禁漫
设为主页
加入收藏
繁体中文
主页
禁漫介绍
禁漫新闻
信息公开
供水服务
党群工作
互动交流
当前位置:
主页
>
信息公开
>
招标招商信息公开
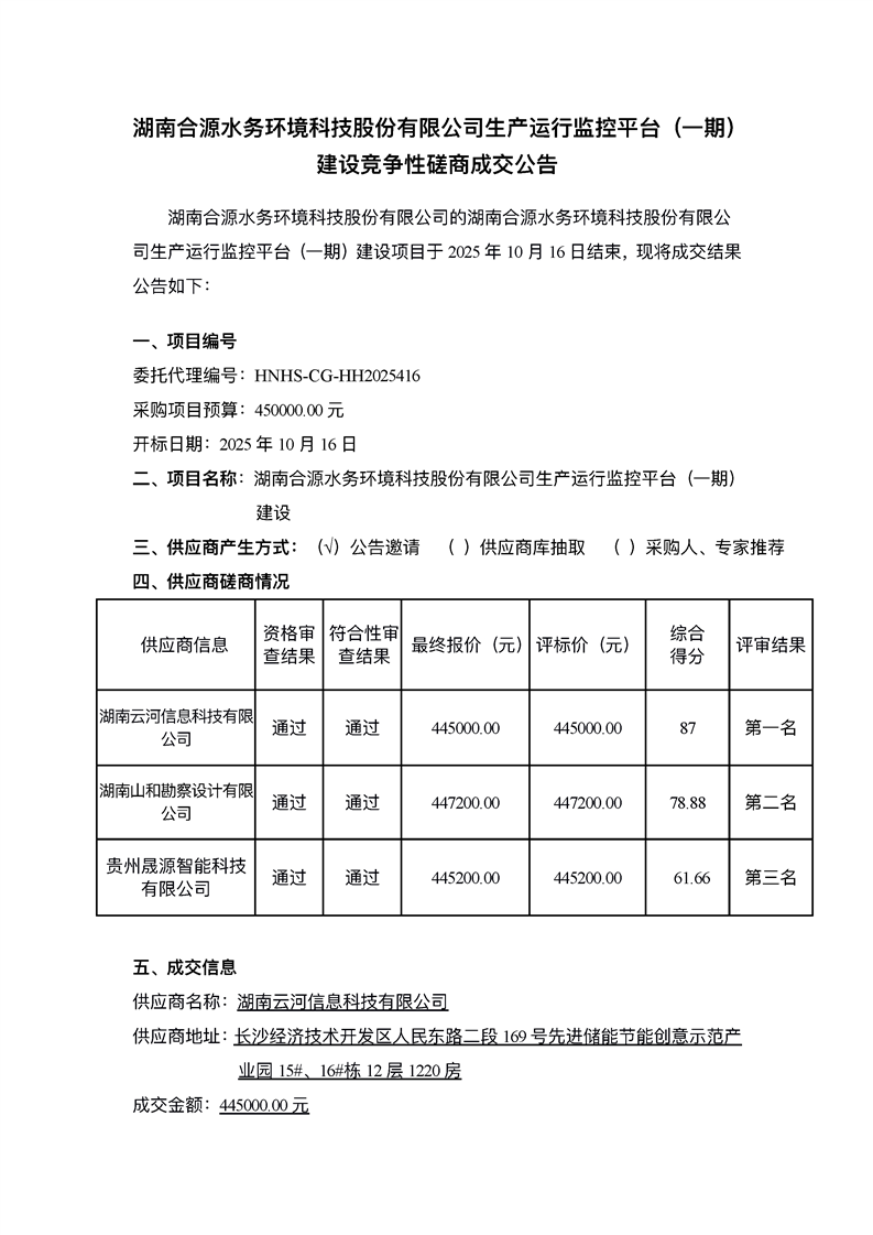
湖南合源务环境科技股份有限公司产运监控平台(一期)建设竞争性磋商成交公告
发布时间:2025-10-22 11:08
信息来源:怀化产投集团
打印本页
关闭窗口
分享到